-
Notifications
You must be signed in to change notification settings - Fork 9
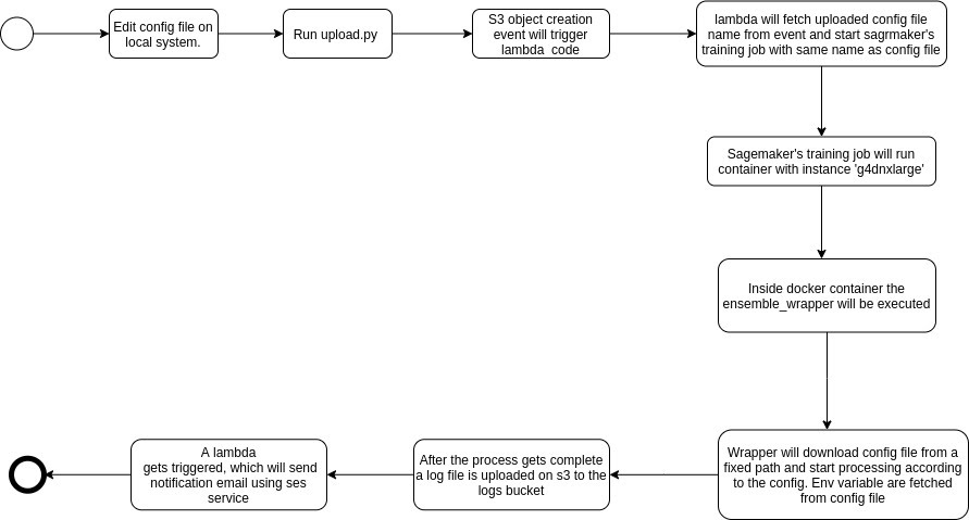
Ensemble Workflow
Jim Groot edited this page Sep 8, 2020
·
2 revisions
- This workflow is to generate the inference of tif file using the model(s).
- We can generate inference for tif files(400X400 px) using a single as well as multiple(ensembled) model.
- The overall workflow is handled using the config file.
- Works for both 8 band tif or 4 band tif file.
- The output of the workflow is:
- A CSV file having inference annotation data for every tif file.
- Inference results on the image(Extract RGB bands from tif file )
- Point data shapefiles, for each tif file, denoting the location of trees.
- Inference shapefiles, for each tif file, denoting the bounding box around detected trees.
- Combined inference shapefile to cover the bigger area in a single file.
- Combine point data shapefiles to cover the bigger area in a single file
