-
Notifications
You must be signed in to change notification settings - Fork 1
Home
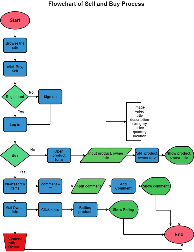
ReScrap is a project that our amazing team came up with. The idea of our website is simple which is provide help for people that has spare scrap parts and don't know how to handle them. In our website these parts can be either donated or sold to others in order to be recycled. as the name implies Re stands for recycling which means recycling scraps. The website is composed of 7 main pages, each page has its own purpose and usage. Most of these pages are accessible by everyone, but some pages like item details when reviling owner contact info or add new scrap post they require the user to have a registered account with us using sign-in with google aka google Outh2.0 service. The website has 2 types of user a visitor and a registered user or mostly referred to as user. The visitor can surf the website and navigate through our items, but when he likes and item and would like to obtain it he/she should sign-in using their google account so they get to see the owner contact info, address and details. However, that's not the only thing that registered user can do, they can post and offer on the website if they wish and write comments in the comment section inside the product details page.
- User has scrap parts, so they post on the website to donate them or sell them.
- A visitor can view the products posted on website.
- User can display owner contact information and location.
- User can comment in the comment section.
- Visitor or User can contact us through a small contact us form.
- Know more about the importance of recycling through the awareness tips that are provided in our website.
- Home.
- Shop.
- Product details.
- Add new product.
- About us.
- Contact us.
- Login/sign-up page.
-
Green: #00AD45
-
Light Green: #5ECC62 -
White: #FFF





